Guest(Guest)
登录
注册
首页
在线课程
主社区
论坛
校园
活动
新鲜事
随手拍
文明风采
兴趣
游戏
影音
阅读
美食
站务
站务公告
意见建议
学校
班级
网薪商城
中职课堂
论坛
>
上海信息技术学校
>
易班中职学校
>
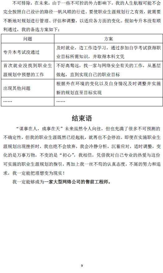
《规划是启航之帆、行动是斩浪之桨》
《规划是启航之帆、行动是斩浪之桨》
2017-07-17 14:22:48
中职测试账号
易班中职学校
易班心情: 1231
还能输入
140
字
发表评论,请先登录!
|
表情
回复
正在加载中,请稍等...
活动
1/3
话题...
>
向下扎根,向上生长
(1回应)
>
大课间活动
(0回应)
>
开学感觉如何呢?
(0回应)
>
向下扎根,向上生长
(0回应)
>
《向下扎根,向上生长》
(0回应)
>
辣子鱼块
(0回应)
>
向下扎根 向上生长
(0回应)
>
干烧鱼块
(0回应)
◆
◆
+1
◆
◆
返回顶部
主题管理
置顶
删除
加精华
修改
打气
屏蔽
转发
禁止回复
过户